Toggle navigation
首页
院校列表
招生简章
院校资讯
院校动态
专业解读
志愿填报
专题
江西
[功换]
北京
天津
河北
山西
内蒙古
辽宁
吉林
黑龙江
上海
江苏
浙江
安徽
福建
江西
山东
河南
湖北
湖南
广东
广西
海南
重庆
四川
贵州
云南
西藏
陕西
甘肃
青海
宁夏
新疆
会员
中心
登录
注册
首页
招生简章
招生章程
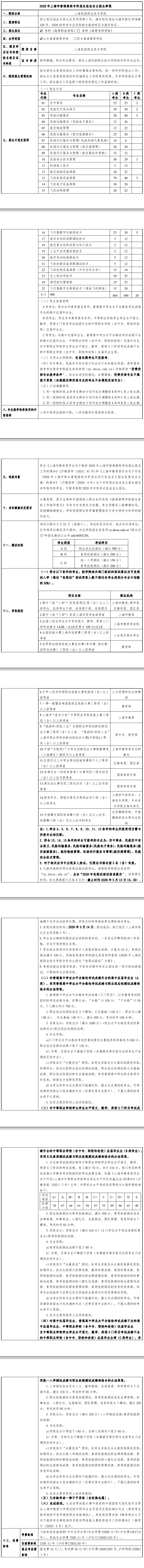
2026年上海民航职业技术学院专科层次依法自主招生章程
2 阅读
0 评论
0 点赞
点赞(
0
)
本文分类:
招生章程
本文标签:无
浏览次数:
2
次浏览
发布日期:2026-02-15 18:47:45
本文链接:
http://zsjzo.com/zszc/66560.html
上一篇 >
湖南有色金属职业技术学院2022年单独招生章程
下一篇 >
上海民航职业技术学院2026年专科层次依法自主招生章程
评论列表
共有
0
条评论
暂无评论
发表评论
取消回复
登录
注册新账号
立即
投稿
发表
评论
返回
顶部
发表评论 取消回复