为切实做好我校2024年高职院校单独招生(以下简称高职单招)工作,根据《教育部办公厅关于进一步完善高职院校分类考试工作的通知》(教学厅函〔2021〕36号)和《自治区招生考试院关于做好我区2024年高职院校分类考试招生工作的通知》(桂考院〔2023〕227号)文件精神,结合我校招生工作实际,制定我校2024年高职单招简章。具体内容如下:

一、联合测试

我校会同34所区内高职高专院校,共同组建2024年广西公办高职高专院校招生联盟(联盟院校名单见附件),按照“整体策划、统一申报、现场笔试、成绩互认”的原则,开展高职院校分类考试招生联合测试工作,取得联合测试成绩的考生才具备被我校录取的资格。

二、考生申报

(一)申报条件

已报名参加我区2024年普通高校招生考试,且符合《自治区招生考试院关于印发广西2024年普通高校招生考试报名工作规定的通知》(桂考院〔2023〕212号)中高职单招报名条件的考生。

(二)申报时间

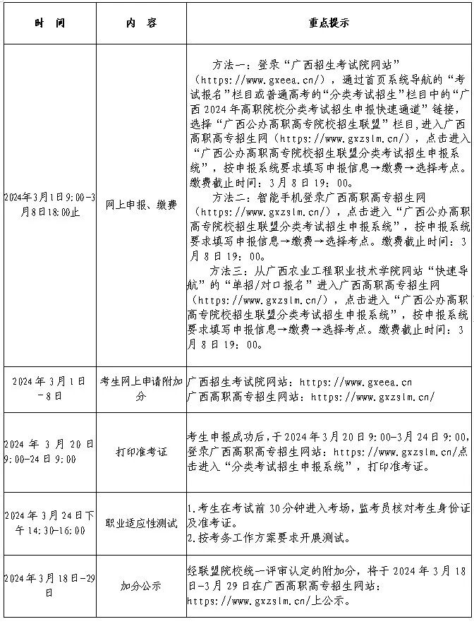
2024年3月1日9:00-3月8日18:00止。

(三)申报流程

网上申报→网上缴费→选择考点→网上打印准考证。

(四)申报方法

方法一:登录“广西招生考试院网站”(https://www.gxeea.cn/),通过首页系统导航的“考试报名”栏目或普通高考的“分类考试招生”栏目中的“广西2024年高职院校分类考试招生申报快速通道”链接,选择“广西公办高职高专院校招生联盟”栏目,进入广西高职高专招生网(https://www.gxzslm.cn/),点击进入“广西公办高职高专院校招生联盟分类考试招生申报系统”,按申报系统要求填写申报信息。

方法二:智能手机登录广西高职高专招生网(https://www.gxzslm.cn/),点击进入“广西公办高职高专院校招生联盟分类考试招生申报系统”,按申报系统要求填写申报信息。

方法三:查找招生联盟院校网站,从院校网站进入广西高职高专招生网(https://www.gxzslm.cn/),点击进入“广西公办高职高专院校招生联盟分类考试招生申报系统”,按申报系统要求填写申报信息。

(五)缴费

根据自治区物价局、财政厅、教育厅的批复(桂价费函〔2014〕113号),高职单招考生报考费100元/人(收费标准:报名费30元/人,考试费70元/人)。

报考费用于联合测试申报、测试及评分等组织工作,考生通过网上支付的方式缴纳。联合测试报考费用统一由广西现代职业技术学院代章代收。缴费截止时间:2024年3月8日19:00。

考生按规定填写申报信息并足额缴费,缴费后不予办理撤销申报和退款手续。

(六)选择考点

考生完成缴费后,选择考点,考点选择成功,方视为申报成功。

(七)打印准考证

考生申报成功后,于2024年3月20日9:00-3月24日9:00,再次登录广西高职高专招生网(https://www.gxzslm.cn/),点击进入“广西公办高职高专院校招生联盟分类考试招生申报系统”,打印准考证。

三、测试安排

所有报考广西公办高职高专院校招生联盟成员院校高职单招的考生必须参加联盟统一组织的联合测试并取得相应测试成绩。

(一)测试时间

2024年3月24日14:30-16:00。

(二)测试方式

测试实行“文化素质+职业适应性”的考试评价方式,满分为600分。联合测试采用现场笔试的方式进行,测试题为标准化试题,采用标准化答题卡答卷。

(三)测试内容

职业适应性测试,满分为300分。内容包含学习能力、语言表达能力、分析推理能力等。

高职单招的文化素质成绩直接使用我区普通高中学业水平考试成绩中语文、数学、英语三门科目的原始成绩。

(四)测试地点

联合测试在全区14个地级市及部分县级市、县设置高职分类考试考点(另设2个备用考点), 考生以就近和方便为原则在网上申报时选定考点,考场安排由系统随机安排。考点设置由联盟院校负责落实,具体安排另附。

(五)入场要求

考生持本人有效居民身份证等有效证件、准考证及必要的考试文具。考生在考试前30分钟可以进入考场,将证件放在桌面,由监考员核对考生身份证及准考证。测试正式开始15分钟后,考生不能进入考场。本次考试不得提前交卷。

四、测试成绩

(一)计分办法和排位规则

1.计分办法

高职单招联合测试总成绩由联合测试成绩和附加分组成,其中联合测试成绩由文化素质成绩(使用我区普通高中学业水平考试成绩中语文、数学、英语三门科目的原始成绩,满分为300分)和职业适应性测试成绩(测试获得的实际成绩,由学习能力、语言表达能力、分析推理能力三部分组成,各占100分,满分为300分)组成。

2.排位规则

考生的成绩排位,按如下规则进行排序:总成绩—联合测试成绩—文化素质成绩—职业适应性测试成绩—语文学业水平考试成绩—数学学业水平考试成绩—英语学业水平考试成绩。即:考生按总成绩从高分到低分排序,总成绩高者排在前面;如果总成绩相同,则按联合测试成绩排序,联合测试成绩高者排在前面;依次类推。

(二)附加分

(1)附加分项目、加分标准及申请方式

图片

说明:①表中附加分项目及加分标准仅适用于本次联盟院校的高职单招、退役军人单招联合测试;②同一考生符合多项加分条件的,只按其中最高一项加分分值计入总成绩。

(2)附加分公示

经联盟院校统一评审认定的附加分,于2024年3月18-29日在广西高职高专招生网(https://www.gxzslm.cn/)进行公示。

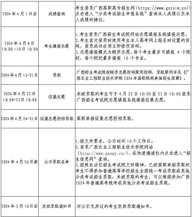
(三)成绩查询

2024年4月1日后,联合测试成绩及成绩的一分一档表在广西高职高专招生网(https://www.gxzslm.cn/)和广西高校联盟信息网公众号、大篷车宣传小程序进行公布,供考生填报志愿时参考。考生可自行登录广西高职高专招生网(https://www.gxzslm.cn/),点击进入“广西公办高职高专院校招生联盟分类考试招生申报系统”,查询本人成绩,以及本人成绩排位。

五、志愿填报

所有考生均须填报志愿,没有填报志愿的考生视为放弃录取资格。

(一)填报时间。

2024年4月8日10:00至10日10:00。

(二)填报批次。

高职单招批供所有参加了高职单招测试并取得相应成绩的考生填报,实行顺序志愿,考生最多可填报4个院校志愿,每个院校最多填报10个专业志愿,并可选择是否服从专业调剂。

(三)填报方式。

考生登录“广西招生考试院”网站“系统导航-志愿填报-2024年普通高校招生志愿填报系统(分类考试招生)”填报志愿。

正式投档录取结束后,自治区招生考试院将汇总院校招生计划缺额情况,在“广西招生考试院”网站公布,并视情况组织征集志愿。

征集志愿填报时间:2024年4月22日10:00至23日10:00。

未被录取的考生可登录“广西招生考试院”网站“系统导航-志愿填报-2024年普通高校招生志愿填报系统(分类考试招生)”填报征集志愿。征集志愿采用顺序志愿模式,每个考生最多可填报2所院校志愿,每所院校最多填报10个专业志愿,并可选择是否服从专业调剂。

六、录取

(一)录取时间

正式投档录取时间:2024年4月15日至21日。

征集志愿投档录取时间:2024年4月24日至25日。

投档录取时间如有变化,以广西招生考试院最新通知为准。

(二)录取原则

1.报考我院高职单招的考生必须参加广西公办高职高专院校招生联盟2024年统一组织的职业适应性测试且取得相应成绩。没有参加联合测试或测试成绩低于录取分数线(该分数线经自治区招生考试院审定后,我校将在考生填报志愿前在学校官网(网址:http://www.gxngy.cn)对外公布)的考生,不予录取。

2.广西招生考试院按顺序志愿投档原则,将填报了我校志愿且有相应院校备案成绩的考生进行投档,一院校志愿投档录取结束后,依次进行二、三、四院校志愿投档录取。每轮投档后,我校在确保公平公正的前提下按计划录取。

3.我校按照“分数优先、遵循志愿”的原则在投档考生中择优录取。即按照投出考生成绩排位由高到低进行专业分配,先录取成绩排在前面的高位次考生,再录取排在后面的低次位考生,直至专业计划录满为止。

4.录取同分情况下,考生的成绩排位按第四项第(一)大项第2小项排位规则进行排序。

5.若考生十个专业志愿都不满足时,填了“服从专业调剂”的考生,待录取完满足专业志愿的考生后,可调剂到还有名额的专业;若考生勾选了“不服从专业调剂”,则按退档处理。(后调剂)

(三)录取名单公示

录取名单经广西招生考试院审核通过后,于2024年4月26日前在我校网站进行公示,公示的信息保留至年底。

(四)发放录取通知书

在公示10个工作日后,我校对公示无异议的考生发放录取通知书,录取通知书寄至考生高考报名时填写的通信地址,请考生保持通讯畅通。

七、重要提示

(一)我区高职院校分类考试招生是高校考试招生工作的重要组成部分,是技术技能人才选拔的重要渠道,也是我区考生进入高职院校的主渠道。教育部规定,高职分类考试招生列入国家普通高等学校招生计划。按照自治区招生考试院文件精神,已被高职院校分类考试招生录取的考生不得参加2024年普通高校招生统一考试录取或其他分类考试招生录取。未被录取的考生,可以继续参加广西2024年普通高考统考或其他分类考试招生录取。

(二)遵纪守法,严惩违规。对在联合测试中被认定为违规的考生和工作人员,将按《国家教育考试违规处理办法》(中华人民共和国教育部令第33号)、《普通高等学校招生违规行为处理暂行办法》(中华人民共和国教育部令第36号)进行处理,并将违规事实处理结果报送自治区招生考试院进行后续处理。如违规行为触犯了《中华人民共和国刑法修正案(九)》,将由司法机关依法追究刑事责任。

八、学院概况

1.学院名称:广西农业工程职业技术学院

2.学院代码:14764

3.办学层次:高职

4.办学性质:公办全日制普通高等职业技术学校。

5.学院地址:广西空港经济区空港大道25号

6.学院网址:http://www.gxngy.cn

7.联系电话:0771-6600666 6600676

8.颁发学历证书的学校名称:广西农业工程职业技术学院

证书类型:普通高等学校毕业证书

九、招生专业及收费标准

我校各专业招生计划将在学校官网和广西高职高专招生网公布,最终招生计划以广西教育厅审定为准。学校严格执行国家、自治区有关收费政策,按上级部门审定的收费标准收费。

十、日程安排

图片

图片

十一、其它

(一)我校不委托任何中介机构或个人进行招生录取工作,凡以我校名义进行非法招生等活动的中介机构或个人,我校将依法追究其责任。望考生和家长不要轻信任何中介机构或个人的非法招生诈骗行为。

(二)本简章若与国家法律、法规、规范和上级有关政策不一致,以国家法律、法规、规范和上级有关政策为准。学院以往有关招生工作的要求、规定如与本简章有冲突,以本简章为准。

(三)本简章的解释权属广西农业工程职业技术学院招生就业处。



附件:广西公办高职高专院校招生联盟2024年高职分类考试招生联合测试院校成员名单


图片

图片


点赞(0)

评论列表 共有 0 条评论

暂无评论