Toggle navigation
首页
院校列表
招生简章
院校资讯
院校动态
专业解读
志愿填报
专题
江西
[功换]
北京
天津
河北
山西
内蒙古
辽宁
吉林
黑龙江
上海
江苏
浙江
安徽
福建
江西
山东
河南
湖北
湖南
广东
广西
海南
重庆
四川
贵州
云南
西藏
陕西
甘肃
青海
宁夏
新疆
会员
中心
登录
注册
首页
招生简章
招生简章
广州番禺职业技术学院2026年招生简章
2 阅读
0 评论
0 点赞
点赞(
0
)
本文分类:
招生简章
本文标签:无
浏览次数:
2
次浏览
发布日期:2026-02-13 17:29:37
本文链接:
http://zsjzo.com/zsjz/63088.html
上一篇 >
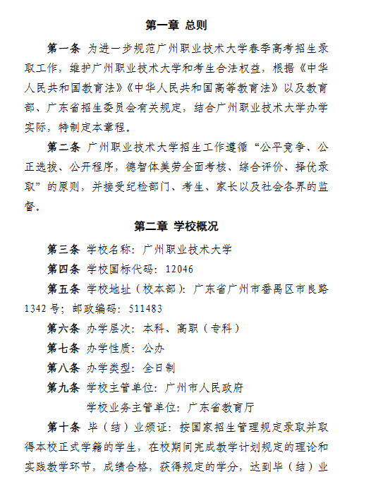
广州职业技术大学2026年春季高考招生简章
下一篇 >
首次招生!广州职业技术大学6大本科专业全方位“亮相”
评论列表
共有
0
条评论
暂无评论
发表评论
取消回复
登录
注册新账号
立即
投稿
发表
评论
返回
顶部
发表评论 取消回复