Toggle navigation
首页
院校列表
招生简章
院校资讯
院校动态
专业解读
志愿填报
专题
江西
[功换]
北京
天津
河北
山西
内蒙古
辽宁
吉林
黑龙江
上海
江苏
浙江
安徽
福建
江西
山东
河南
湖北
湖南
广东
广西
海南
重庆
四川
贵州
云南
西藏
陕西
甘肃
青海
宁夏
新疆
会员
中心
登录
注册
首页
招生简章
招生章程
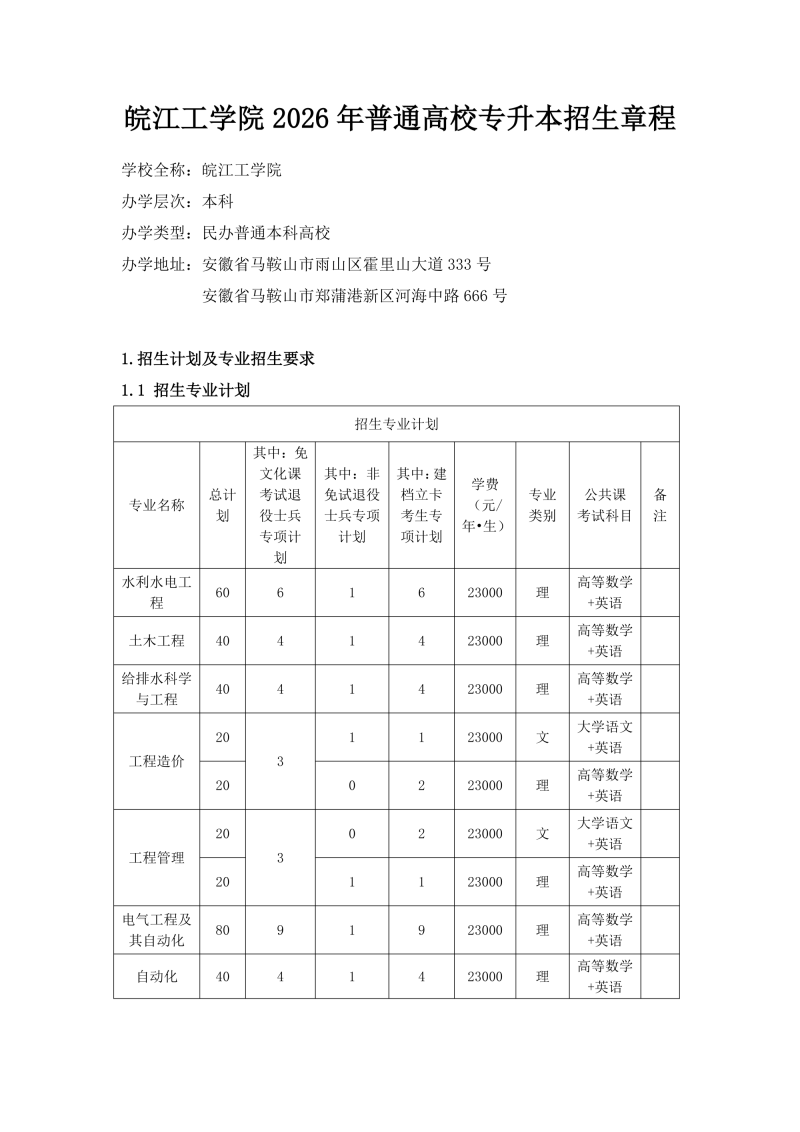
皖江工学院2026年普通高校专升本招生章程
2 阅读
0 评论
0 点赞
点赞(
0
)
本文分类:
招生章程
本文标签:无
浏览次数:
2
次浏览
发布日期:2026-03-19 18:08:21
本文链接:
http://zsjzo.com/zszc/61998.html
上一篇 >
阜阳师范大学信息工程学院(阜阳理工学院(筹))2022年普通本科招生章程
下一篇 >
皖江工学院2025年全日制本科招生章程
评论列表
共有
0
条评论
暂无评论
发表评论
取消回复
登录
注册新账号
立即
投稿
发表
评论
返回
顶部
发表评论 取消回复